欢迎访问~
金士盾人防
!
Toggle navigation
首 页
关于我们
公司简介
联系我们
城市分站
产品中心
过滤吸收器
油网滤尘器
密闭阀门
其它产品
新闻资讯
公司新闻
行业资讯
人防知识
公司资质
返回旧版
产品展示
新闻资讯
城市分站
人防知识
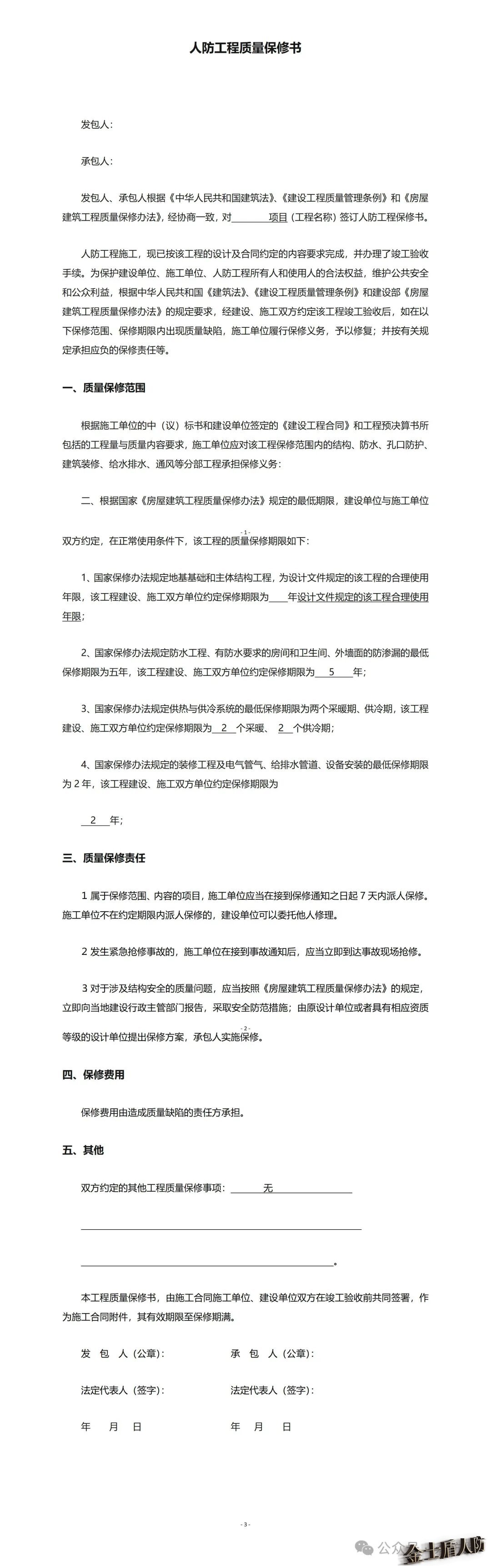
人防工程质量保修书
日期:
2024-08-24
来源:
未知
浏览:
上一篇:
国防动员工作如何有效服务“构建现代人民防空
下一篇:
《中国人民防空》杂志刊文:深刻认识国防动员
相关文章
平战结合人防工程评估中的疑难点——以某一抵
2025-01-20
人防通信建设过程中存在的问题及解决策略
2025-01-20
如何加强人防工程施工质量的管制
2024-11-25
做好大规模存量人防工程的维护管理,是转型升
2024-11-22
人防地下室墙体结构设计
2024-11-19
人防工程验收常见问题汇总
2024-11-04
人防工程电气设计的若干问题
2024-11-04
人民防空工程防护设备安装施工质量问题
2024-10-31
建筑人防工程结构布局与设计
2024-10-24
人防工程建设管理存在的问题与措施
2024-10-23
新闻资讯
公司新闻
行业资讯
人防知识
新闻资讯
平战结合人防工程评估中的疑
01/20
人防通信建设过程中存在的问
01/20
如何加强人防工程施工质量的
11/25
河北省国防动员办公室关于部
11/25
联系我们
手机:15516905998
微信:15516905998
邮箱:3772829011@qq.com
地址:河南省郑州市新郑市龙湖镇华南城11B区1-245
友情链接
人防检测